HOME            BACK

 

 

 

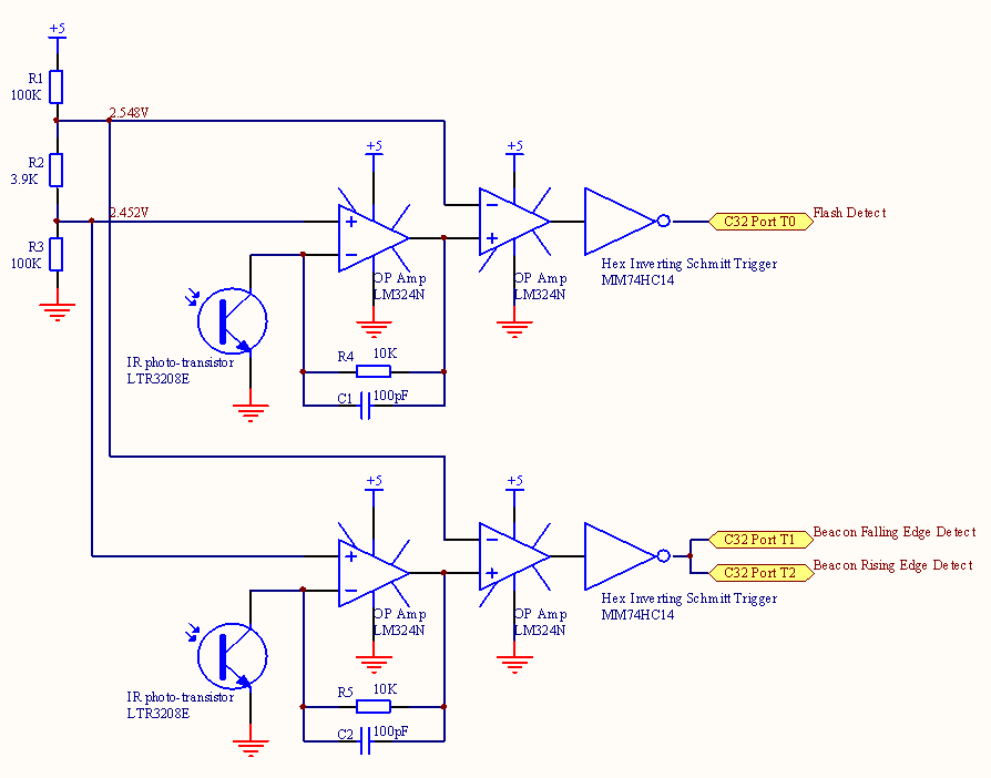
Beacon sensor circuit

 


 

 

Schematic diagram of the circuit

 

 

 

 

 

Design calculation

-  1st OP Amp

It produces a voltage signal that proportional to the current flow over the phototransistor, which minimum value is biased by non-inverting input voltage 2.452V.

 

 

-  2nd OP Amp

It amplifies the voltage signal from 1st OP Amp using open-loop voltage gain. In this amplification, the input voltage under 2.548V makes 0V output, and input voltage over 2.548V makes the saturation OP Amp voltage, about 4V in this case

 

 

 

 So, this OP Amp nearly amplifies only high time signal in 1st OP Amp, which means the duty of beacon, because the bias voltage difference between two OP Amps is very small.

 

-   Hex Inverting Schmitt Trigger

It produces 0 or 5V signal which is suitable for micro processor input according to  from 2nd OP Amp.

 

 

HOME            BACK             TOP