List of Electrical Components:
Watercraft
Helm
Design Calculations:
Design Calculations for all Electronics: .htm, .doc
(includes required 8 hour battery life calculation)
Connection Block Diagrams:
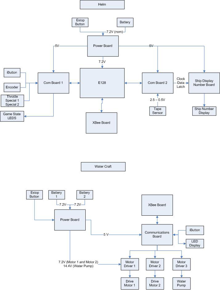
The purpose of this circuit board was to provide the following power outputs from two rechargeable NiCad Battery packs, each supplying a nominal voltage of 7.2V:
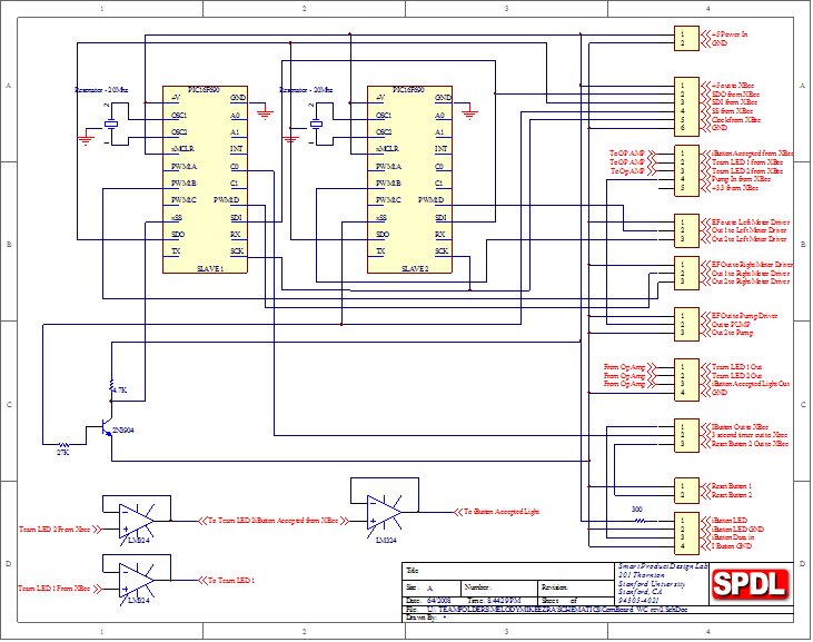
This circuit board houses the two motor drive PICs and acts as a junction point for all the ancillary electrical components and circuit boards on the watercraft.
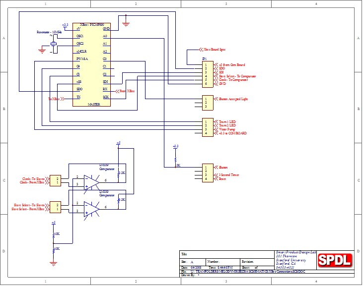
The watercraft XBee board was assembled according to the directions provided by the class. It houses the XBee transmitter/receiver chip, and the BoatXBee PIC. The XBee Additions are the additional components that were added to the XBee boards which were issued at the beginning of the project.
The purpose of this circuit board was to provide the following power outputs from one rechargeable NiCad Battery pack, supplying a nominal voltage of 7.2V:

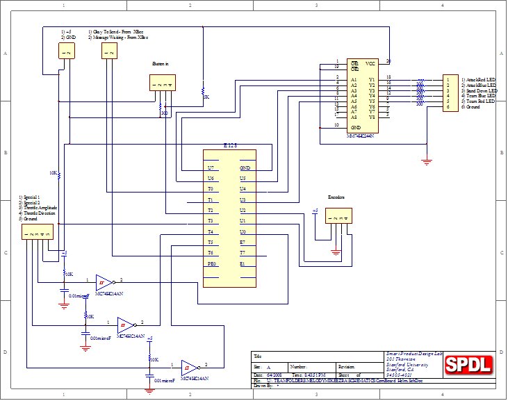
The purpose of the Communications Board 1 was to provide input / output connections for the following inputs and outputs that were associated with the 24 pin connector on the E128:
- Encoders ¡V Interrupt driven
- iButton
- LED display (non ship numbers)
- Communication with the XBee Pic for Okay to Send and Message Waiting
- Binary, button inputs
- Throttle ¡V interrupt driven
- Throttle direction
- Special 1 and Special 2
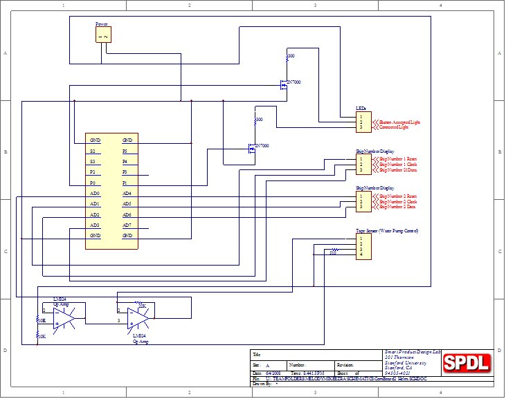
The purpose of the Communications Board 2 was to provide input / output connections for the following inputs and outputs that were associated with the 20 pin connector on the E128:
- Tape Sensor (analog water delivery input)
- Outputs to the ship number display board
- Output to two additional display LEDs (note, these were not actually used in the final helm)
The Ship Number Display Board was built to drive the 2 digit 7 segment LED displays for showing the Craft Number currently linked to the helm. The seven segment LEDs require a considerable amount of overhead to make them work so the circuitry was moved to its own circuit board.
|
|