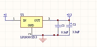
Voltage Regulation (Helm)
The helm used two 7V NiCd batteries in parallel.  The 7 V was then regulated down to 5V to run the helper PICS and xBee board.  The LM7805 was the voltage regulator of choice to regulate 7V down to 5V.  The 5V was also regulated down to 3.3V using a LM2950 to run the accelerometer, as it needed 3.3 V.