My First Viking Longship
Helm: Electronics
Home
The Game

Water Craft

Helm

     Software
     Electronics
Communications

Gems of Wisdom
Media
The helm was powered by a single 7.2V rechargeable battery whihc could provide 1500 mA hours or life. The current draw of the helm was measured at 110 mA, indicating that this battery could power it for over 13 hours. Rough current draw calculations, using the absolute worst-case scenario, show that the helm may draw up to 180 mA. In this case the battery would provide just over eight hours of power. A detailed breakdown of current draw may be found here.

There are two main boards for the helm, the lunch board and the podium board. The lunch board was mounted in a small lunch box with the E128 processor and the podium board was located on the helm's main podium.

Click the thumbnail for a larger image

Lunchboard:
Circuitry on Duck

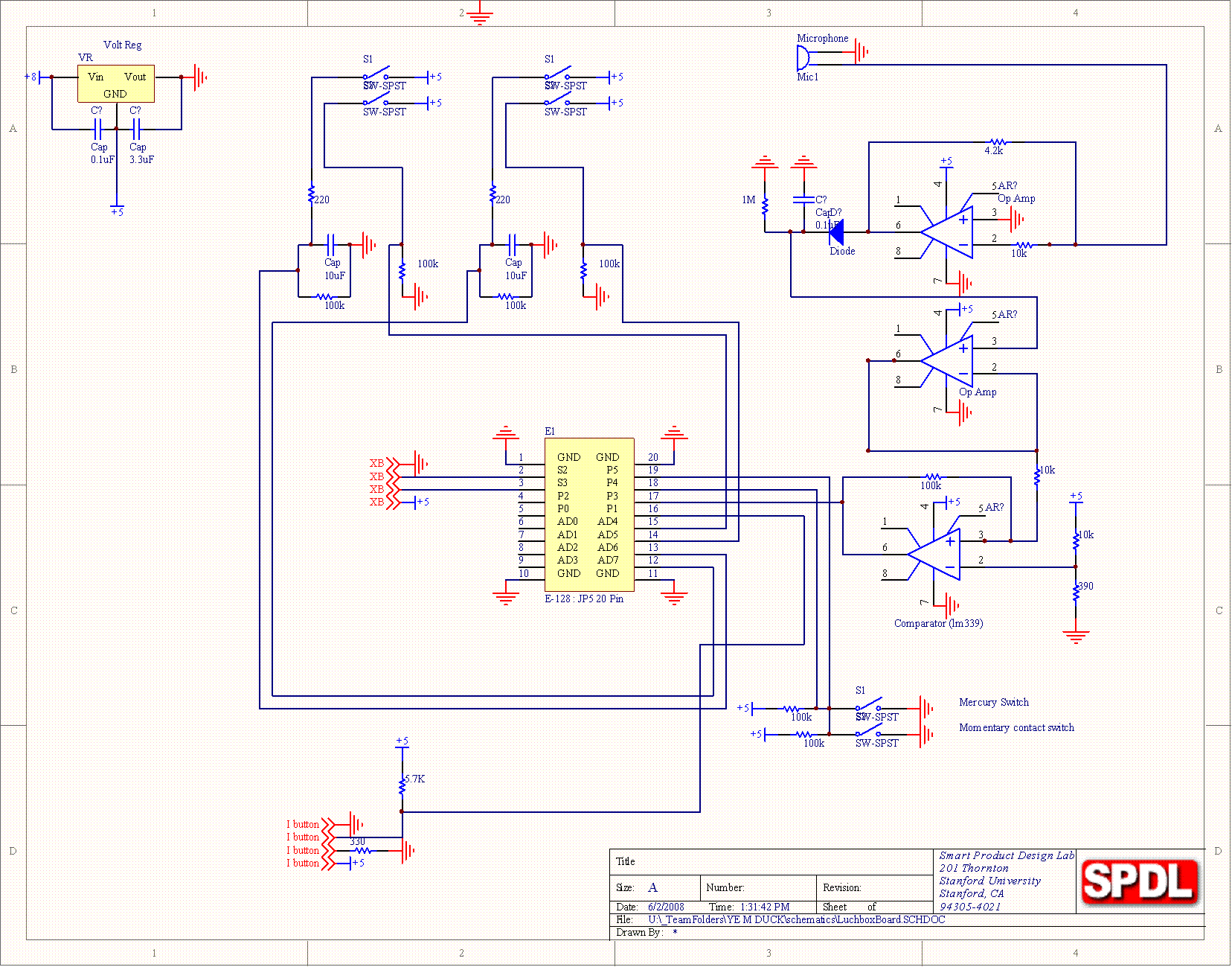
The lunch board holds the circuits for signal conditioning on the inputs. For each drumstick there is a simple button with a pull down for reverse and a switch that dumps charge into an RC circuit to measure how much/hard/fast someone is drumming. The mic input is amplified, and then half-wave rectified and then lowpassed filtered and switch with hysteresis to turn a high frequency content high amplitude sinusoid into a digital solid digital high. The other buttons are also simple switches with pull up or pull down to become digital signals, debouncing is done digitally.

Podium board:
Circuitry on Duck

This board uses the E128's built in Synchronous Serial to shift in 2 bytes of data to be displayed on the 16 LEDs that populate the helm. Octal tri-state buffers provide the power to run the LEDs.